Aide En Informatique
Latest Posts:

Articles
A la decouverte pas à pas des Widgets de Flutter
A la decouverte pas à pas des Widgets de Flutter
Coding Comments: 0

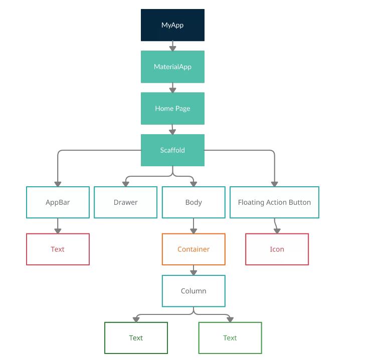
Flutter = Widget  et Widget et Widget bref un arbre de widget et on ne peut veritablement comprendre Flutter si on ne comprend pas ses Widgets et dans cet article nous allons reparlé des widgets de Flutter cette fois ci en entrant un tout petit peu et de manière simple avec demo à l'appui sur une petite app "CuisineAfro" qui ressemble à ...

admin 11.09.2022, 12:59

Pas à Pas avec Flutter à travers la construction d'une app : Les  Recettes de cuisine
Pas à Pas avec Flutter à travers la construction d'une app : Les Recettes de cuisine
Coding Comments: 0

Dans ce post, nous allons découvrir flutter cette fois ci partant des choses de bases qui peuvent servir non seulement aux hyper débutants, mais meme aux experimentés qui parfois utilisent certaines choses sans entrés en profondeur. Bien à savoir: dans ce meme blog les liens suivants sont des posts en reference au developpement sur flutter qui serait ...

admin 08.09.2022, 08:36

Design Pattern in c# dotnet core: Strategy Pattern
Design Pattern in c# dotnet core: Strategy Pattern
Coding Comments: 0

In this post, we will talk about Strategy design pattern in dotnet core with a concrete example.The source code of this pos is here from my github account(https://github.com/Defcoq/StrategyPatternInDotnetCore). There are sometimes when we as developer need to change and algorithm at runtime, this is where Strategy design pattern come in mine. In essence, ...

admin 05.09.2022, 15:20

Gestion des états (State Management ) en Flutter avec Bloc/Cubit et les Repository Pattern
Gestion des états (State Management ) en Flutter avec Bloc/Cubit et les Repository Pattern
Coding Comments: 0

Il faut au prealable avoir dejà lu les posts suivant (ces liens demandent d'etre abonné du blog si vous ne l'etes pas encore faite le c'est un seul click vous pouvez utilisez votre compte facebook ou google pour le faire): 1=> Documentation tecnique backen/Backoffice/API REST c'est ici 2 => Documentation technique Flutter + Reactjs c'est ...

admin 05.09.2022, 14:35

Dvelopper les app Mobile flutter : Comprendre son ecosysteme à travers Quiz Codeur
Dvelopper les app Mobile flutter : Comprendre son ecosysteme à travers Quiz Codeur
Coding Comments: 0

Il faut au prealable avoir dejà lu les posts suivant (ces liens demandent d'etre abonné du blog si vous ne l'etes pas encore faite le c'est un seul click vous pouvez utilisez votre compte facebook ou google pour le faire): 1=> Documentation tecnique backen/Backoffice/API REST c'est ici 2 => Documentation technique Flutter + Reactjs c'est ...

admin 04.09.2022, 14:42

Comprendre PHP Codeigniter ou comment fonctionne une architecture MVC : exemple QuizCodeur Backend
Comprendre PHP Codeigniter ou comment fonctionne une architecture MVC : exemple QuizCodeur Backend
Coding Comments: 0

il faut au prealable avoir dejà les posts suivant: 1=> Documentation tecnique backen/Backoffice/API REST c'est ici 2 => Documentation technique Flutter + Reactjs c'est ici 3=> Fonctionalité QuizCodeur c'est ici  Qu'est ce que codeigniter et comment fonctionne t'il ? Codeigniter est un framework PHP basé sur une ...

admin 03.09.2022, 12:08

First Previous 1 2 3 4 5 6 7 8 9 10 11 12 13 14 15 16 17 18 19 20 21 22 Next Last